丹東東華測控有限公司
聯係人:王經理
手機:
銷售部:張部長
手機:
電話:
傳真:
郵箱:
網址:simpletouch.com.cn
地址:遼寧(丹東)儀器儀表產業基地啟動區標準廠房11#樓第6層
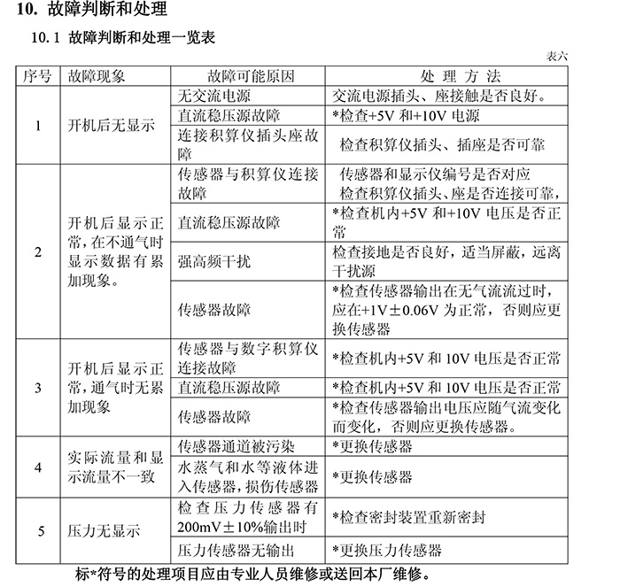
1. 用途及特點
氣體質量流量計適用於對氣體質量進行精密測量。它將測量的氣體質量流量轉換為相應的標準狀態下的氣體體積流量或標準狀態下的氣體質量流量。
氣體質量流量計具有精度高、壽命長、反應速度快、重複性好、測量量程寬等特點。
用測試氣體質量的方法對氣體進行流量測量,目前在國內處於領先地位。
2. 工作原理
QZL-200 係列氣體質量流量計由氣體質量流量傳感器和數字顯示積算儀兩部分構成。
QZL-200 係xi列lie氣qi體ti質zhi量liang流liu量liang計ji采cai用yong美mei國guo微wei橋qiao原yuan理li氣qi體ti質zhi量liang流liu量liang傳chuan感gan器qi。氣qi體ti質zhi量liang流liu量liang傳chuan感gan器qi是shi基ji於yu流liu過guo傳chuan感gan器qi的de氣qi體ti帶dai走zou的de熱re量liang正zheng比bi於yu其qi輸shu出chu電dian壓ya的de熱re傳chuan輸shu原yuan理li,壓ya力li傳chuan感gan器qi是shi氣qi體ti的de壓ya力li正zheng比bi於yu輸shu出chu電dian壓ya,即ji將jiang氣qi體ti質zhi量liang流liu量liang和he氣qi體ti壓ya力li同tong時shi轉zhuan換huan成cheng模mo擬ni信xin號hao輸shu出chu。數shu字zi顯xian示shi積ji算suan儀yi的de作zuo用yong是shi將jiang氣qi體ti質zhi量liang流liu量liang傳chuan感gan器qi輸shu出chu的de模mo擬ni電dian信xin號hao經jing由you單dan片pian機ji內nei部bu的de A/D zhuanhuanchengshuzixinhao,zaijingguoyunsuanchuli,baqitidezhiliangliuliangzhuanhuanchengxiangduiyingdebiaozhunzhuangtaixiadeqititijiliulianghuobiaozhunzhuangtaixiadezhiliangliuliang,youjingshujuchuliyunsuan,fenbiejisuanchujishiliuliangheleijiliuliang,songzhisiweihebaweishumaguanxianshi。lingwai,danpianjikejiangxiangguanyunsuanchulidegezhongbiaodingshuju、轉換係數及人工設置的即時流量的上、下限以及累計流量等數據信息存入單片機內的 EEPROM 中永久保存,停電後可自動保存,重新供電後,這些數據信息可自動恢複。
3. 工作環境:
環境溫度:0℃~+40℃
相對濕度:≤93%
大氣壓力:86kPa~106kPa
測量介質溫度範圍:-25℃~+125℃(≥85℃時,需特殊定製)
4. 產品選型表

示例:氣體質量流量計型號:QZL-200-850-BW-1.6



5.1 標準 m³是指氣體在標準狀態下 1 立方體積;
5.2 標準狀態規定為:壓力 P=101.305kPa溫度 T=293.15k(20℃)
5.3 最大累計氣量超位後,自動清零循環記數。示值小數點可保留 ml 級,用戶自選
5.4 即時流量顯示 4 位數值,累計流量顯示 8 位數值,壓力顯示 3 位數值
5.5 BM/BW型具有設置即時流量和壓力的上下限,超限聲光報警的功能
5.6 壓力超過2.5Mpa需特殊定製
5.7 其它特殊功能要求

6 安裝和連接機械尺寸
6.1氣體質量傳感器主體
6.1.1 流量範圍在 2~200L/min 傳感器外形圖(見圖一)

6.1.2 流量範圍在 500~1700L/min 傳感器外型圖(見圖二)

6.1.3 流量範圍在 3500L/min 傳感器外型圖(見圖三)

6.1.4 流量範圍在 5000~7500L/min 傳感器外型圖(見圖四)

圖四(法蘭式)
6.1.5 傳感器穩流管長度的選取表四

6.2數字顯示積算儀外形圖

圖五(壁掛式)

圖六(鑲嵌式)
6.3 氣流質量傳感器和數字顯示積算儀連接安裝示意圖

6.4壁掛式氣體質量流量計端子連線表

7. 通電檢查
7.1 檢查氣體質量流量計連接安裝無誤。
7.2 本機沒有交流電源開關,當外部交流電源接通時,本機即可工作。
7.3 本機開機後預熱10分鍾後即可正常工作。
8. BM/BW 型流量計地址碼、即時流量和壓力上下限的設置
第一步:地址碼設置:按下流量計的調位按鈕 3 秒鍾,即時流量窗口出現‘Ad01’ (‘Ad01’表示流量計與計算機通訊的地址碼,可從 01 設置到最大 99),並且‘0’在閃動,若‘0’weidizhimaxuyaobiangengshi,antiaoshuanniushezhisuoxuyaodeshuzhi,ruobuxubiangeng,zaianyicitiaoweianniutiaowei,ranhougenjuxuyaoantiaoshuanniubianhuanshuzhi,shezhiwanbihouanyixiatiaoweianniu,shangxianzhishidengliang,biaomingdizhimashezhiwanbi。
第二步:即時流量上限設置:上限指示燈亮時,千位‘0’在閃動,開始設置即時流量上限的參數,若需要變更千位,可按調數按鈕變換數值,若不需要變更,再按一下調位按鈕跳位(百位、十位、個位以此為推)四位數值逐一設置完畢後,按下調位按鈕,下限指示燈亮,表明即時流量上限設置完畢。
第三步:即時流量下限設置:下限指示燈亮時 ,千位‘0’在閃動,開始設置即時流量下限的參數,其操作同上,最後再按一下調位按鈕,上限指示燈亮,表明即時流量下限設置完畢。
第四步:壓力上限設置:上限指示燈亮,千位‘0’閃動,開始設置壓力上限的參數,操作同上,最後再按一下調位按鈕,下限指示燈亮,表明壓力上限設置完畢;
第五步:壓力下限設置:下限的指示燈亮,千位‘0’閃動,開始設置壓力下限的參數,操作同上,最後按一下調位按鈕,壓力下限設置完畢。
第六步:此時設置的即時流量上限、壓力上限同時閃動,再按一下調位按鈕,即時流量下限、壓力下限同時閃動,再按一下調位按鈕,即時流量顯示地址碼、累計流量顯示 bAUd9600 、壓力顯示 0000 。至此流量計參數設置完畢。若需改變設置,操作同上。
注:1、任一參數的更改必須按上述步驟完整設置,不能間斷,否則改變的設置不
保存(流量計出廠設置:地址碼為 01,即時流量和壓力的上下限皆為 0000)。
2、調位按鈕每按一下,位數將跳到下一位(由左至右 千位、百位、十位、個位)
3、調數按鈕每按一下,數字從 0 到 9 逐次循環變化
4、jishiliuliangheyalichaoxianbaojinggongyongyigefengmingqi。fengmingqibaojingshi,shumaguancaiqushanshuofangshixianshichaoxianzhi,tongshi,shangxianhuoxiaxianzhishidengliang,yonghuxujiangjishiliuliangheyalihuifudaoshexianfanweinei,shengguangbaojingzidongjiechu。
9. 注意事項
9.1 本機傳感器與積算儀必須按出廠編號一對一配套安裝。
9.2 在焊接傳感器的接頭時,不得先安裝傳感器,以防高溫氣流損壞傳感器。
9.3 安裝傳感器時,必須按傳感器標示的氣流方向,並使傳感器護盒麵朝上。
9.4 流量計在安裝前應對管道進行清理,不得有水、雜物,以防堵塞傳感器。
9.5 被測氣體應幹燥、無塵、純淨,嚴禁各種液體或蒸汽進入傳感器內,以防損壞傳感器。
9.6 本機交流電源插頭采用單相三線製插頭,其中接地端要保證接地良好。
9.7 累計流量值在使用過程中自動存入EEPROM。如遇停電,再開機可自動恢複累計流量值。
9.8 傳感器部分用戶不得擅自打開。由此造成傳感器的損壞,供方概不負責。
9.9 傳感器在使用時必須先通氣後通電,以免損壞傳感器。

11. 其它
11.1 用戶訂貨時,應注明被測介質、量程範圍、儀表安裝方式等相關技術要求。
11.2 根據用戶需求可單獨設計。
11.3 傳感器連線標準長度為2m,若需延長時,另行商議。
11.4 累計流量可顯示至ml級。
集中供氧計算機管理係統(遠程抄表軟件)簡介
我公司自行研發的“計算機遠程抄表管理係統”是針對醫院的特定環境和特定的功能要求而設計製作的。可在 1200 米的距離內,同時對 99 台流量計進行地址編號,通過 RS485 通訊接口將信息傳遞到監控主機。隨時對流量計的即時流量、累計流量及管道的壓力進行監控並可對即時流量和管道的壓力設置上下限,超限聲光報警。
監控主機具有數據監控、數據查詢、數據自動保存及打印等功能。

一、安裝
執行安裝盤文件“VB6.0”中的 setup.exe。
將驅動盤中的 Setup.exe 係統安裝到計算機中。
二、係統設置
將使用本係統軟件的單位全稱,用氧單價輸入係統參數配置界麵中三、基本配置此功能主要是將各病區表號和相對應科室進行編號確定加入時間,並對上述進行新增、修改、刪除等操作。
四、用戶管理
對醫院管理部門識別、增加或刪除。
五、監控
係統可循環監控各病區表,同時將數據返回到計算機,顯示壓力、即時流量、累計流量等。
係統將每個病區表當前累計流量值保存數據庫中,以便以後查詢、報表、打印。